<kaisoku.html>
九州工業大学自動車部OB会
  
OB会会則

【↑TOPへ】<ページ>【ENDへ↓】
明専・九州工業大学責善会自動車部OB会会則
2025(令和7)年11月29日改正


第1章 総 則

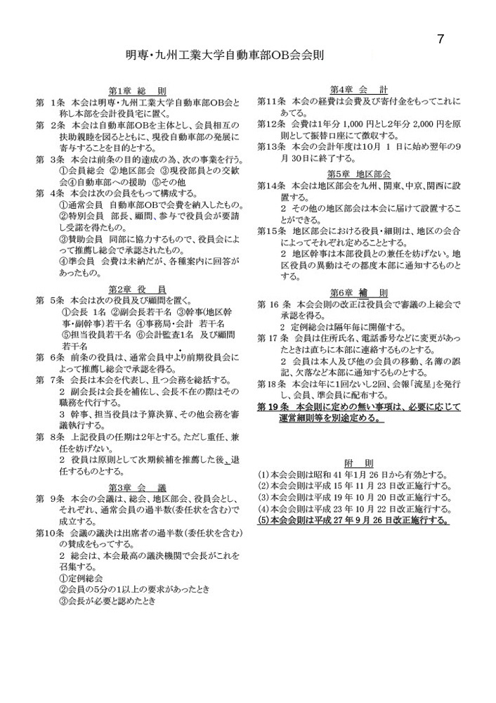
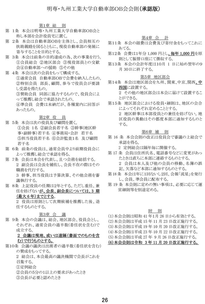
第1条 本会は明専・九州工業大学自動車部OB会と称し本部を会計役員宅に置く。

第2条 本会は自動車部OBを主体とし、会員相互の扶助親睦を図るとともに、 現役自動車部の発展に寄与することを目的とする。

第3条 本会は前条の目的達成の為、次の事業を行う。
@会員総会 A地区部会 B現役部員との交歓会 C自動車部への援助 Dその他

第4条 本会は次の会員をもって構成する。
@通常会員 自動車部OBで会費を納入したもの。
A特別会員 部長、顧問、参与で役員会が要請し受諾を得たもの。
B賛助会員 同部に協力するもので、役員会によって推薦し総会で承認されたもの。
C準会員 会費未納のもの

第2章 役 員

第5条 本会は次の役員及び顧問を置く。
@会長 1名 A副会長 若干名 B幹事(地区幹事・副幹事) 若干名 C事務局・ 会計役員 若干名 D担当役員 若干名 E 会計監査 1名 及び 顧問 若干名

第6条 前条の役員は、通常会員中より前期役員会によって推薦し総会で承認を得る。

第7条 会長は本会を代表し、且つ会務を総括する。

2 副会長は会長を補佐し、会長不在の際はその職務を代行する。

3 幹事、担当役員は予算決算、その他会務を審議執行する。

4 会計役員は本会の口座管理及び入出金の一切の権限を有する。

第8条 上記役員の任期は2年とする。ただし重任、兼任を妨げないが、会長、副会長については、 3期(最大6年)までとする。

2 役員は原則として次期候補を推薦した後、退任するものとする。

第3章 会 議

第9条 本会の会議は、総会、地区部会、役員会とし、総会は、通常会員の 過半数(委任状を含む)で成立する。

2 会議は現地、或いは遠隔(書面でのものを含む)で行うものとする。

第10条 会議の議決は出席者の過半数(委任状を含む)の賛成をもってする。
2 総会は、本会最高の議決機関で会長がこれを召集する。
@ 定例総会
A 会員の5分の1以上の要求があったとき
B 会長が必要と認めたとき

第4章 会 計

第11条 本会の経費は会費及び寄付金をもってこれにあてる。

第12条 会費は1年分1,000円とし、毎年1,000円を原則として振替口座にて徴収する。

第13条 本会の会計年度は10月1日に始め翌年の9月30日に終了する。

第5章 地区部会

第14条 本会は地区部会を九州、中四国、関西、中京、関東に設置する。

2 その他の地区部会は本会に届けて設置することができる。

第15条 地区幹事・副幹事は第2章の役員とする

2 地区のその他役員及び細則は、地区部会によってそれぞれ定めること とする。

第6章 補 則

第16条 本会会則の改正は役員会で審議の上総会で承認を得る。

2 定例総会は隔年毎に開催する。

第17条 会員は住所氏名、電話番号などに変更があったたときは直ちに本部に 連絡するものとする。

2 会員は本人及び他の会員の移動、名簿の誤記、欠落など本部に 通知するものとする。

第18条 本会は年に1回ないし2回、会報「流星」を発行し、会員に配布する。

第19条 本会則に定めの無い事項は、必要に応じて運営細則等を別途定める。

附 則

(1)本会会則は、昭和41年1月26日から有効とする。(s41=1966)
会則1(出展:流星2号.p25-6)  
(2)本会会則は、平成15年11月23日改正施行する。(h15=2003)
会則2(出展:流星16号.p9)  
(3)本会会則は、平成19年10月20日改正施行する。(h19=2007)
会則3(出展:流星19号.p19)  
(4)本会会則は、平成23年10月22日改正施行する。(h23=2011)
会則4(出展:流星23号.p8)  
(5)本会会則は、平成27年9月26日改正施行する。(h27=2015)
会則5 (出展:2015第8回OB会総会資料.p7、※流星27号.未記載)  
(6)本会会則は、令和3年11月20日改正施行する。(r3=2021)
会則6(出展:流星33号.p26)  
(7)本会会則は、2025年11月29日改正施行する。(2025=r7)
会則7(出展:流星37号.p28)  

※呼称の統一について
・前回定めた通り、地区に統一する。支部は使わない。
・「九州工大」と「九工大」は、どちらでも可とする。
・今後「西暦」に統一する。ただし、卒年は、「和暦」とする。


©2008. Tsutomu Kondo. All rights reserved.